Abstract
Document summarization is a task to shorten texts into concise and informative summaries. This paper introduces a novel dataset designed for summarizing multiple scientific articles into a section of a survey. Our contributions are: (1) SurveySum, a new dataset addressing the gap in domain-specific summarization tools; (2) two specific pipelines to summarize scientific articles into a section of a survey; and (3) the evaluation of these pipelines using multiple metrics to compare their performance. Our results highlight the importance of high-quality retrieval stages and the impact of different configurations on the quality of generated summaries.
L. C. Fernandes, G. B. Guedes, T. S. Laitz and T. S. Almeida—Equal contribution.
Similar content being viewed by others
1 Introduction
Document summarization is a field of artificial intelligence aimed at creating concise and informative summaries from extensive texts [13]. This process allows users to quickly grasp the main information of a document without needing to read the entire original content. Summarization can be performed in two main ways: extractive and abstractive [13]. Extractive summarization selects and copies key parts of the original text to compose the summary, preserving the verbatim of the source text. On the other hand, abstractive summarization rewrites the content, generating a summary that may include paraphrasing and synthesizing information more creatively and flexibly.
Multi-document summarization (MDS) extends these concepts to handle multiple texts simultaneously [13]. The goal is to generate a single summary that incorporates information from a set of documents, eliminating redundancies and highlighting essential cross-referenced information. This technique is useful in situations where information on a specific topic is spread across various documents.
MDS datasets advance MDS research by providing essential data for training, testing, and validating models. These datasets support the development of algorithms capable of handling the complexities of summarizing multiple documents, enabling researchers to compare different summarization methods effectively [8]. Essentially, an MDS dataset is composed of summaries generated from multiple source documents. The composition of this dataset can be done in different ways, such as by selecting a set of documents and asking humans to write summaries, or by using existing summaries and their source documents. The latter is the case for the Multi-News dataset [4], which uses news articles and their summaries to create an MDS dataset.
A comprehensive survey is a review that provides a broad overview of a specific topic, covering the most relevant and recent research in the field. These surveys are essential for researchers to understand the state-of-the-art and identify gaps in the literature. The automatic generation of a survey’s text can be considered a MDS task, where a set of scientific articles is summarized to produce a cohesive text. This task is challenging due to the complexity of scientific literature and the need to maintain the technical accuracy of the original content. However, most available summarization datasets are designed with a general-purpose approach, covering a broad range of topics and document types. There is a lack of datasets dedicated to the task of summarizing multiple scientific articles to generate a survey’s text, which poses a substantial barrier to advancements in this specialized area of research. This type of dataset assists the development and benchmarking of summarization models focusing on the generation of scientific surveys.
This paper introduces SurveySumFootnote 1, a dataset designed for the task of summarizing multiple scientific articles into survey sections. Our contribution includes: (1) the SurveySum dataset and the methodology to create it, which aims to address the lack of in domain-specific summarization tools; (2) two specific pipelines to summarize scientific articles into a section of a survey; and (3) evaluation of these pipelines in respect to consistency, quality, and relevance of the generated summaries.
2 Related Work
Multi-document summarization (MDS) addresses the problem of extracting information that is spread across multiple documents, making it more challenging than single-document summarization. It is still an evolving field, with no single approach to solve this problem. The development of this field relies on datasets that serve as benchmarks for evaluating and comparing different summarization methods. The scientific literature includes some examples of such datasets, each varying in domain, structure, size, and summarization objective. These datasets are important for advancing research and improving summarization models.
Outside the scientific domain, Multi-News [4] presents a large volume of news articles and summaries, focusing on the abstractive summarization of multiple documents in the journalistic context. Also in this context, Ghalandari et al. [5] proposed a large-scale dataset for multi-document summarization that contains concise human-written summaries of news events. In the legal field, Multi-LexSum tackles the summarization of legal cases, presenting a set of civil rights litigation summaries with multiple granularities. The summarization of instructional content is the focus of the HowSumm dataset, derived from WikiHow articles [1]. The FINDSum dataset focuses on the challenge of summarizing long text and multiple tables [10].
In the scientific domain, the need to manage the vast amount of literature has generated interest in datasets specific to the summarization of scientific articles. Multi-XScience [12] is a dataset focused on the generation of “related work” sections by summarizing multiple scientific articles. BigSurvey [9] was designed to create structured summaries of academic articles, focusing on consolidating literature reviews. SumPubMed [6] and ScisummNet [19] aim the summarization of single scientific articles.
Several other datasets can be used for multi-document summarization. Koh et al. [8] work is an extensive survey on long document summarization, including ten other MDS datasets.
However, to the best of our knowledge, there is no dataset designed to summarize a set of scientific articles in order to generate a section of a scientific survey. The closest dataset, Multi-XScience [12], focuses on writing the “related work” section of a paper based on the abstract of the paper and the abstract of the articles it references. It does not consider the text of the referenced articles. Our dataset, on the other hand, adresses this gap: it considers the full text of the referenced articles to write a specific section on a subject. Consequently, our proposed dataset is truly a multi-document summarization dataset, capable of handling lengthy documents.
3 Method
In this section, we describe the methodology to create SurveySum. First, we describe our approach in selecting existing surveys from the scientific literature. Later, we detail the text and citations extraction process.
3.1 Survey Selection
The selection of surveys was based on the authors’ expertise in the field of artificial intelligence, natural language processing, and machine learning. The surveys were chosen to cover a broad range of topics within these areas, ensuring the dataset’s diversity and applicability. For surveys to be eligible for inclusion in the dataset, they had to attend to the following criteria: (1) be a comprehensive survey in the field of artificial intelligence, natural language processing, or machine learning; (2) be divided into sections, each with citations of scientific articles; (3) be freely available online; and (4) be written in English.
First, we conducted a search on Google Scholar using the keywords comprehensive, survey, artificial intelligence, natural language processing, and machine learning. We then filtered the results to include only surveys published in the last five years and that are freely available. The surveys were manually reviewed to ensure they met the eligibility criteria, resulting in the selection of six surveys.
Usually, surveys are structured into sections to organize the content and facilitate reading and understanding. This makes each section a self-contained summary of a specific aspect of the survey, while the cited papers are the source documents. Thus, each section is a summary of the cited papers, making it an ideal target for the MDS task.
Finally, SurveySum samples are comprised by the sections texts of surveys with the corresponding citation papers. This ensures that the dataset can be used to evaluate the summarization of specific topic areas within the surveys.
3.2 Dataset Creation
In this section, we describe the methodology to create the dataset, illustrated in Fig. 1. This process is applied to all the surveys selected in the method described in the previous section.
Initially, we parsed each survey with s2orc-doc2jsonFootnote 2, extracting the sections along with the corresponding citations. s2orc-doc2json converts scientific articles from various formats, such as PDFs and LaTeX, to JavaScript Object Notation (JSON) format. Additionally, s2orc-doc2json extracts the citations from scientific papers, indicating both the position of the citation within the text and the referenced paper.
The next step is to retrieve the full text of the cited papers. For this, we conducted searches, utilizing available APIs (e.g., arXiv search API), across online repositories including arXivFootnote 3 and Semantic ScholarFootnote 4 supplemented by a crawler for Google ScholarFootnote 5.
Finally, we manually verified each extracted citation against the original surveys. This step was necessary because s2orc-doc2json is a machine learning based process, thus susceptible to inconsistencies. Also, some corresponding papers were not retrieved using the APIs or the crawler, so a manual search and retrieval was necessary.
Using this approach, the SurveySum was created. Data was extracted from 79 sections across 6 surveys. Each section is related to an average of 7.38 articles, with a standard deviation of 4.95 articles (median is 7 articles). Thus, the task is to generate a survey’s section text given its title and a collection of papers.
4 Pipelines
4.1 General Pipeline
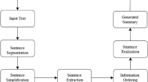
The text generation of a survey’s section is a multi-document summarization problem. Starting from an input topic, the goal is to find papers related to the topic and summarize them into a single cohesive, coherent, and technically correct text. We present a general pipeline, divided in three stage, to automatically generate a survey’s section text from reference papers, as shown in Fig. 2 and detailed as follows:
-
1.
Stage 1: Definition of the title of the survey, the title of the sections, and related papers;
-
2.
Stage 2: Split the relevant papers texts into chunks and use a search algorithm to retrieve the relevant chunks according to the title of the survey’s section;
-
3.
Stage 3: Generate the text for the section with a Large Language Model (LLM).
The first stage can be done manually, with the researcher choosing a topic/title for the subject and providing a set of pre-selected articles. Or, it can be automated: starting from a topic, one can use a scientific article search engine (e.g. Semantic Scholar [18]) to find related papers and then refine the results.
The effectiveness of the next stages of the pipeline relies on the quality of the retrieved papers. If the selection is manual, it is assumed that the researcher is aware of which papers are relevant. If the selection is automatic, the quality of the result will be closely tied to the retriever.
The second stage receives the data from the previous stage and selects excerpts from the texts to be consolidated into a single text. This typically includes splitting the text into smaller units, called chunks, storing them in a database, and retrieving the most relevant ones.
Creating the chunks can be done with different strategies. The text can be split by characters, sentences, or paragraphs. It can involve some degree of overlap or not. The database where the chunks will be stored can be either textual or vector-based. If it’s a textual database, the chunks can be enriched using some method (e.g. doc2query [15]). As for a vector database, it’s necessary to choose a model to generate the chunk embeddings. Then, for retrieval, one can use a variety of methods – for example, a lexical search using BM25 [17] followed by one or more reranking steps.
Finally, the third stage takes as input the titles of the survey, the section (from stage 1) and the relevant chunks (from stage 2) to summarize using a LLM. To achieve this, it’s essential to select the modelFootnote 6 that will be used.
4.2 Pipeline 1
In this pipeline, it is assumed that the subject and title of the section are given to the system, chosen by the researcher. The researcher has the option to provide the papers for each section or let the system search online for relevant papers, in which case the selected articles are downloaded in PDF format and then have their text extracted.
In the second stage, the text from each article are segmented in chunks of 150 words, with an overlap of 50%. Each chunk is then judged by a neural ranker model, monoT5-3B, which demonstrated a strong zero-shot performance in numerous works [14]. With the score monoT5-3B gives to each chunk, we select the top n chunks and provide them to the LLM. Figure 3 shows the prompt template used for generating the content of a section.
4.3 Pipeline 2
In this pipeline, the task is to generate the text for a survey section given the corresponding cited papers associated with it in SurveySum.
In the second stage of the general pipeline, each paper’s contents are segmented into chunks of 7 sentences with an overlap of 2 sentences to preserve the surrounding context. Then, the embeddings for each chunk are generated using the SPECTER2 model [3] and stored in a FAISS vector database [7]. SPECTER2 was trained to generate embeddings for scientific articles considering the title of the paper and its abstract. In this pipeline, each chunk was encoded considering the title and the chunk.
The retriever selects the 20 most relevant chunks using the section title as the query term. Each chunk is sent to GPT [2], which provides a score between 0 and 5 using the prompt shown in Fig. 4.
After this step, all chunks that received a score of 0 are discarded. The remaining ones are reordered by the score, and only the top n best-scored are selected and sent to the third stage. These chunks are inserted into the prompt shown in Fig. 5 and sent to GPT to generate the section text.
4.4 Evaluation Metrics
References F1 Score
When using LLMs, particularly in the context of Retrieval-Augmented Generation (RAG) systems, it’s important to assess the quality of the generated content and the model’s effectiveness in using the provided references to generate text. In scientific literature, it is common for each claim to be supported by multiple references. Therefore, one approach is to request the model to produce a summary along with the references it used. This enables the calculation of the F1 score for the references used by the model against the references provided in the input, serving as the ground truth. This method allows for an evaluation of which model or prompt more effectively uses the given information.
G-eval
G-eval is a metric for evaluation content generated by LLMs [11]. It measures the quality by comparing the generated text to a reference text. The final score is calculated by sampling a list of scores provided by an LLM with decoding temperature set to 1, top-p sampling set to 1 and number of samples set to 20. It is defined as follows:
where \(N\) is the number of samples, \(p(s_i)\) is the probability of the \(i\)-th sample, and \(s_i\) is the score of the \(i\)-th sample. The score is generated using the prompt shown in Fig. 6.
Check-Eval
We also used the Check-Eval metric to evaluate the generated text. This metric is based on the methodology proposed by Pereira et al. [16]. The Check-Eval metric evaluates the consistency between the candidate text and the reference text using an evaluation checklist. The checklist is generated by a LLM model, which is then used to evaluate the candidate text. The presence of the checklist elements in the candidate text is quantified to determine its information quality. The metric calculates a score reflecting the consistency between the candidate and reference text. For example, if the evaluation checklist consists of ten elements and the candidate text includes eight of these, the Check-Eval score will be 0.8, i.e., the metric suggests that the candidate text maintains an 80% consistency level with the reference text.
5 Results
This section presents the results of generating the texts of each section of SurveySum using the two pipelines described in Sect. 4 with different setups.
Pipeline 1 was executed using the monoT5-3BFootnote 7 model to retrieve the chunks and the gpt-3.5-turbo-0125 model to generate the final text. We have evaluated different setups for this pipeline as follows:
-
1.1: Section generation with 5 chunks, with the corresponding cited articles from SurveySum;
-
1.2: Section generation with 10 chunks, with the corresponding cited articles from SurveySum;
-
1.3: Section generation with 10 chunks, with articles retrieved from the Semantic Scholar API.
Pipeline 2 was executed with six different setups after the chunks retriever stage. After selecting the top 20 chunks, a GPT model was used to rerank the chunks and to write the section. Each configuration differs in the GPT model used and the number of chunks considered to summarize the documents. In all of them, only the articles from each section of the dataset were considered as input for the models:
-
2.1: gpt-3.5-turbo-0125 model. Section written with a single chunk;
-
2.2: gpt-3.5-turbo-0125 model. Section written with up to 5 chunks;
-
2.3: gpt-3.5-turbo-0125 model. Section written with up to 10 chunks;
-
2.4: gpt-4-0125-preview model. Section written with a single chunk;
-
2.5: gpt-4-0125-preview model. Section written with up to 5 chunks;
-
2.6: gpt-4-0125-preview model. Section written with up to 10 chunks;
Table 1 shows the metrics for nine configurations evaluated. Regarding the metrics used (G-eval and Check-Eval), both metrics generally agreed with each other. However, unlike the evaluation checklist, G-eval tends to concentrate the results around certain numbers.
Pipeline 1.3 had the worst results in both Check-Eval and G-eval scores among all pipelines. This was the only configuration tested that used articles retrieved from a search engine instead of articles from SurveySum. This result shows a strong dependence of text summarization on the retriever stage.
For pipelines of the same type ([1.1 and 1.2], [2.1, 2.2, and 2.3], [2.4, 2.5, and 2.6]), the more chunks used, the higher the F1 score tends to be, as there is a higher probability of selecting chunks from different articles. However, it cannot be inferred that increasing the number of chunks will necessarily improve text quality. Although the experiments indicated this average behavior for this number of chunks, there are samples where increasing the number of chunks worsened the result. The quality of the chunk—directly influenced by the retriever stage—is very important.
Regardless of the metric considered in Table 1, the results for pipelines 2.4, 2.5, and 2.6 (using the gpt-4-0125-preview model) were better than the results for pipelines 2.1, 2.2, and 2.3 (equivalent pipelines using gpt-3.5-turbo-0125). This suggests that the LLM used is relevant to the quality of result.
The G-Eval and Check-Eval scores are high correlated (76%), indicating consistency in their evaluation of summary quality. However, G-Eval tends to produce results with lower variability compared to the Check-Eval score. The Check-Eval score, being more granular and item-specific, captures a broader range of evaluation aspects. These insights underscore the importance of employing multiple evaluation metrics to obtain a comprehensive understanding of the performance of summarization models.
6 Conclusion
In this paper, we introduced SurveySum, a dataset designed for summarizing sections within scientific surveys in artificial intelligence, natural language processing, and machine learning. Our contributions include the creation of the dataset, two pipelines to summarize scientific articles, and their evaluation using various metrics.
As with various other summarization challenges, the summarization of articles for the generation of a survey section does not yield a single definitive answer. Different researchers may use the same set of papers to produce a section on a given topic, each covering different aspects of that topic. Nevertheless, it is important to establish parameters for comparison. SurveySum addresses a gap in document summarization by providing a dataset that assists the development and benchmarking of models focused on scientific surveys.
Our results highlight the dependence on the quality of the retriever, as the effectiveness of the summarization pipelines was influenced by the accuracy and relevance of the documents retrieved during the initial stages. High-quality retrieval may ensure that the most relevant information was available for summarization.
Notes
- 1.
- 2.
- 3.
- 4.
- 5.
- 6.
At this stage, there are no restrictions on which LLM to use, but for the purposes of this paper, we experimented only with those from OpenAI.
- 7.
References
Boni, O., Feigenblat, G., Lev, G., Shmueli-Scheuer, M., Sznajder, B., Konopnicki, D.: HowSumm: a multi-document summarization dataset derived from wikihow articles (2021)
Brown, T.B., et al.: Language Models are Few-Shot Learners (2020)
Cohan, A., Feldman, S., Beltagy, I., Downey, D., Weld, D.S.: SPECTER: document-level representation learning using citation-informed transformers. In: ACL (2020)
Fabbri, A.R., Li, I., She, T., Li, S., Radevm, D.R.: Multi-news: a large-scale multi-document summarization dataset and abstractive hierarchical model (2019)
Ghalandari, D.G., Hokamp, C., Pham, N.T., Glover, J., Ifrim, G.: A large-scale multi-document summarization dataset from the wikipedia current events portal (2020)
Gupta, V., Bharti, P., Nokhiz, P., Karnick, H.: SumPubMed: summarization dataset of PubMed scientific articles. In: Kabbara, J., Lin, H., Paullada, A., Vamvas, J. (eds.) Proceedings of the 59th Annual Meeting of the Association for Computational Linguistics and the 11th International Joint Conference on Natural Language Processing: Student Research Workshop, Online, August 2021, pp. 292–303. Association for Computational Linguistics (2021)
Johnson, J., Douze, M., Jégou, H.: Billion-scale similarity search with GPUs. IEEE Trans. Big Data 7(3), 535–547 (2019)
Koh, H.Y., Ju, J., Liu, M., Pan, S.: An empirical survey on long document summarization: datasets, models, and metrics. ACM Comput. Surv. 55(8), 1–35 (2022)
Liu, S., Cao, J., Yang, R., Wen, Z.: Generating a structured summary of numerous academic papers: Dataset and method. In: Proceedings of the Thirty-First International Joint Conference on Artificial Intelligence, IJCAI-2022. International Joint Conferences on Artificial Intelligence Organization, July 2022
Liu, S., Cao, J., Yang, R., Wen, Z.: Long text and multi-table summarization: dataset and method (2023)
Liu, Y., Iter, D., Xu, Y., Wang, S., Xu, R., Zhu, C.: G-eval: NLG evaluation using GPT-4 with better human alignment. In: Conference on Empirical Methods in Natural Language Processing (2023)
Yao, L., Dong, Y., Charlin, L.: Multi-xscience: a large-scale dataset for extreme multi-document summarization of scientific articles (2020)
Nenkova, A., McKeown, K.: Automatic summarization. Found. Trendső Inf. Retr. 5(2–3), 103–233 (2011)
Nogueira, R., Jiang, Z., Pradeep, R., Lin, J.: Document ranking with a pretrained sequence-to-sequence model. In: Cohn, T., He, Y., Liu, Y. (eds.) Findings of the Association for Computational Linguistics: EMNLP 2020, pp. 708–718. Association for Computational Linguistics, Online, November 2020
Nogueira, R., Yang, W., Lin, J., Cho, K.: Document expansion by query prediction (2019)
Pereira, J., Lotufo, R.: Check-Eval: a checklist-based approach for evaluating text quality (2024)
Robertson, S.E., Walker, S., Jones, S., Hancock-Beaulieu, M., Gatford, M.: Okapi at TREC-3. In: Harman, D.K. (ed.) Proceedings of The Third Text REtrieval Conference, TREC 1994, Gaithersburg, Maryland, USA, 2–4 November 1994, volume 500-225 of NIST Special Publication, pp. 109–126. National Institute of Standards and Technology (NIST) (1994)
Semantic Scholar. https://www.semanticscholar.org/
Yasunaga, M., et al.: ScisummNet: a large annotated corpus and content-impact models for scientific paper summarization with citation networks. In: Proceedings of AAAI 2019 (2019)
Author information
Authors and Affiliations
Corresponding author
Editor information
Editors and Affiliations
Rights and permissions
Copyright information
© 2025 The Author(s), under exclusive license to Springer Nature Switzerland AG
About this paper
Cite this paper
Fernandes, L.C. et al. (2025). SurveySum: A Dataset for Summarizing Multiple Scientific Articles into a Survey Section. In: Paes, A., Verri, F.A.N. (eds) Intelligent Systems. BRACIS 2024. Lecture Notes in Computer Science(), vol 15413. Springer, Cham. https://doi.org/10.1007/978-3-031-79032-4_30
Download citation
DOI: https://doi.org/10.1007/978-3-031-79032-4_30
Published:
Publisher Name: Springer, Cham
Print ISBN: 978-3-031-79031-7
Online ISBN: 978-3-031-79032-4
eBook Packages: Computer ScienceComputer Science (R0)






